Структура
-
Опубликовано: 04 апреля 2017
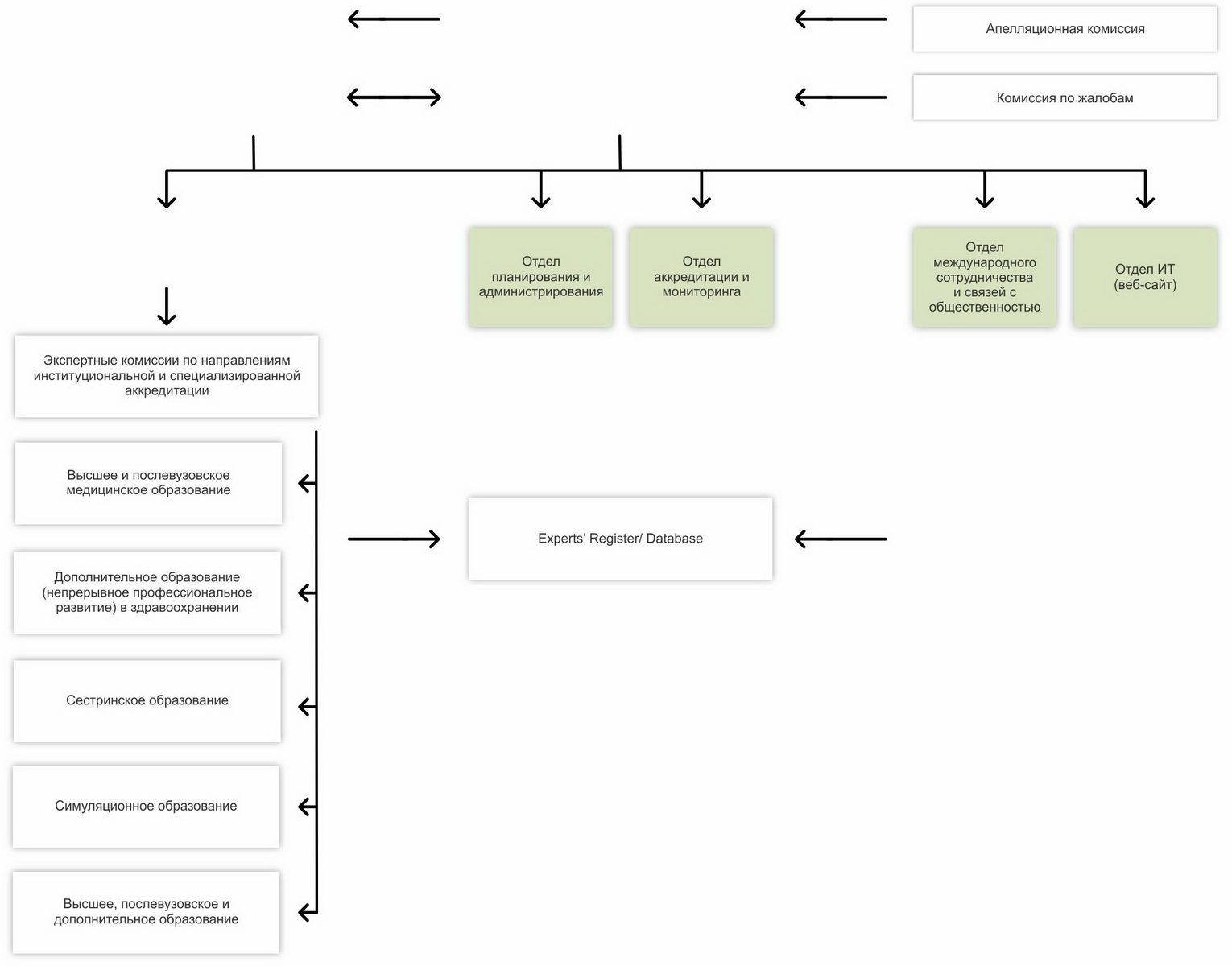
ОРГАНИЗАЦИОННАЯ СТРУКТУРА Некоммерческого учреждения «Евразийский Центр Аккредитации и обеспечения качества образования и здравоохранения» (ЕЦА) 2023 год
Аккредитационный Совет Генеральный директор Научный Консультант Партнеры ЕЦА (организации, Ассоциации) Экспертный Совет






